abbrechen
Suchergebnisse werden angezeigt für 
Stattdessen suchen nach 
Meintest du: 
DE
abbrechen
Suchergebnisse werden angezeigt für 
Stattdessen suchen nach 
Meintest du: 
Lumina68
Booster

Öffnungen im ifc export

Hallo Experten,

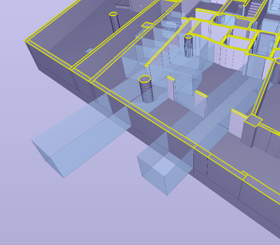
gibt es Jemand hier der mir helfen kann, beim ifc export von Öffnungen. Ich habe das Problem, das die Öffnungskörper im ifc random riesig lang werden, und ich finde keine Möglichkeit das zu steuern. 

 

 

Bildschirm­foto 2024-10-24 um 12.33.05.png

Bildschirm­foto 2024-10-24 um 12.27.17.png

 

Operating system used: Mac Intel-based ventura 13

1 AKZEPTIERTE LÖSUNG

Akzeptierte Lösungen

Bei dem Öffnungstool kannst Du die Option für die Begrenzung "Begrenzung an beiden Seiten" wählen.

Blöd ist das Du die Länge dann immer korrigieren musst.

„Wovon man nicht sprechen kann, darüber muss man schweigen"

Lösung in ursprünglichem Beitrag anzeigen

5 ANTWORTEN 5

Hast Du Dir die Schneidekörper schon mal in AC eingeblendet? Schau mal unter dem Menü "Ansicht" > "Bildschirmdarstellungsoptionen" > "Öffnungen;Schneidekörper".

 

Was Du sehen wirst könnte könnte Dich verwirren ;).

 

 

„Wovon man nicht sprechen kann, darüber muss man schweigen"
Stefan L_
Rockstar

Das Problem ist nach wie vor genau das: Ein Problem. 😕

https://community.graphisoft.com/t5/Collaboration-with-other/Dimensions-of-IfcOpeningElements-are-ou...

Stefan - AC ...-29GER, WIN11

Bei dem Öffnungstool kannst Du die Option für die Begrenzung "Begrenzung an beiden Seiten" wählen.

Blöd ist das Du die Länge dann immer korrigieren musst.

„Wovon man nicht sprechen kann, darüber muss man schweigen"
Stefan L_
Rockstar

@Torsten Brzezicki  schrieb:

... Öffnungstool...


Du bist klar im Vorteil - Du kannst lesen 😣

Stefan - AC ...-29GER, WIN11
Lumina68
Booster

Also die Begrenzung die angezeigt wird, ist der übliche Meter auf beiden Seiten (auch wenn ich nicht kapiere warum dass so viel sein muss)

Mit dem händischen Begrenzen funktioniert das, eine Notlösung, allerdings nicht dass was ich für ein BIM-Programm erwarte...

 

Bildschirm­foto 2024-10-24 um 14.45.46.png

 Aber vielen Dank, so bekommt man es wenigstens hin 😊

Bildschirm­foto 2024-10-24 um 14.43.02.png

Keine Antwort gefunden?

Andere Beiträge
im Board ansehen

Zurück zum Board

Neueste Lösungen durchsuchen

Akzeptierte Lösungen zeigen

Eine neue Diskussion starten!

Neues Thema erstellen