cancel
Showing results forĀ 
Search instead forĀ 
Did you mean:Ā 
cancel
Showing results forĀ 
Search instead forĀ 
Did you mean:Ā 
Modeling
About Archicad's design tools, element connections, modeling concepts, etc.

how to make an oval dome?

Anonymous
Not applicable
can anyone tell me how to make an oval roof dome? i'v try the dome, but it always becomes a pure dome (circular)..
14 REPLIES 14
Anonymous
Not applicable
I assume you mean elliptical (an oval is semicircles connected by straight lines).

An elliptical section can be done with the curved roof tool (not the dome) but it is better to use a profiled wall. Using the wall tool you can also make it (near) elliptical in plan with the magic wand applied to an ellipse (the magic wand will approximate with arcs).
Dwight
Newcomer
Matthew: How would that look?
Dwight Atkinson
Anonymous
Not applicable
thanks for all the advice, it sure helps a lot.. regards!
Anonymous
Not applicable
Dwight wrote:
Matthew: How would that look?
Sort of like this one but it was done with meshes. I haven't tried the walls for this yet.
Dwight
Newcomer
If you have a binary dome, you stretch it.....

Make a binary dome by:

1: take any dome object
2: Make a top view in 3D
3: Save the view as an object —— "Binary" option.

4: Now the saved object will stretch to become oblong, taller or flatter as you wish...

Have a look at "Object Making with Archicad" to get more insight.
dome 2.jpg
Dwight Atkinson
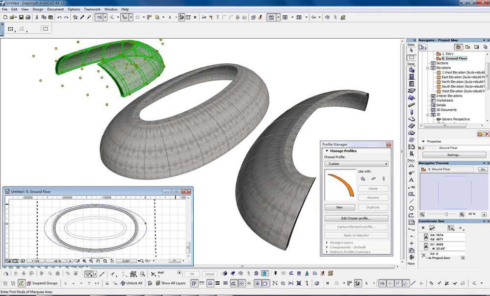
Here's a try with the Complex profile tool. Since the Complex profile tool (through the magic wand and the wall tool) approximates the curvature of the ellipse from a series of connected curves at either the top or bottom of the object, it wasn't possible to get an exact recreation of the exact ellipse shape (shown by the blue curve in plan) nor to complete the top portion of the dome. The top portion would probably have to be finished with some other method like meshes, like Mathew did.

In fact the mesh method would most likely be the most accurate (but cumbersome) while the traditional Dome -> Binary object method that Dwight showed would be the easiest and most manipulatable although not as accurate in terms of getting exact elliptical shapes in plan and elevation.

But with the Mesh method - which I would opt for - you can then use the Mesh-to-Roof tool to convert the resulting dome into a series of roofs for a Complex roof ( but lots of geometry and difficult to manage), or leave it as a skin and use it as is.
Elliptical dome.jpg
Anonymous
Not applicable
Bricklyne wrote:
..., or leave it as a skin and use it as is.
It's not just a skin. I dropped a second mesh and subtracted from the first to make a solid roof with thickness.
Anonymous
Not applicable
Dwight wrote:
If you have a binary dome, you stretch it.....

Make a binary dome by:

1: take any dome object
2: Make a top view in 3D
3: Save the view as an object —— "Binary" option.

4: Now the saved object will stretch to become oblong, taller or flatter as you wish...

Have a look at "Object Making with Archicad" to get more insight.
Hallo Dwight, in you opinion is it possible to achieve the exact same result of what you did here with the mesh tool? I need half an ellipsoid, actually, but I think that's not the point... I then need to define the actual chape of the mesh afterwards, that's why I need my object to be a shell... I'm almost desperate.
Dwight
Newcomer
Today my advice differs.
Today, create a domed shell, convert to morph and stretch as needed.

Is this further to your arch/dome issue queried elsewhere?
Dwight Atkinson