cancel
Showing results for 
Search instead for 
Did you mean: 
EN
cancel
Showing results for 
Search instead for 
Did you mean: 

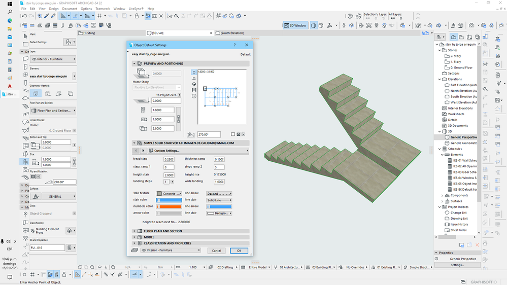
concret Stair two ramps easy menu simple to use

Jorge_Arreguin
Booster

I made this stair for people need  a simple stair for small house 

 

stair by jorge arreguin - Picture3.jpgstair menu by jorge arreguin.pngstair by jorge arreguin - Picture2.jpgstair by jorge arreguin - Picture1.jpg

Most liked authors