cancel
Showing results for 
Search instead for 
Did you mean: 
cancel
Showing results for 
Search instead for 
Did you mean: 
Collaboration with other software
About model and data exchange with 3rd party solutions: Revit, Solibri, dRofus, Bluebeam, structural analysis solutions, and IFC, BCF and DXF/DWG-based exchange, etc.

import IFC

Guillermo1
Enthusiast

Hi, is possible to import a ifc file exported from archicad with composite walls explode with multiple walls ?

1 REPLY 1
Laszlo Nagy
Community Admin
Community Admin

I don't think that it is possible.

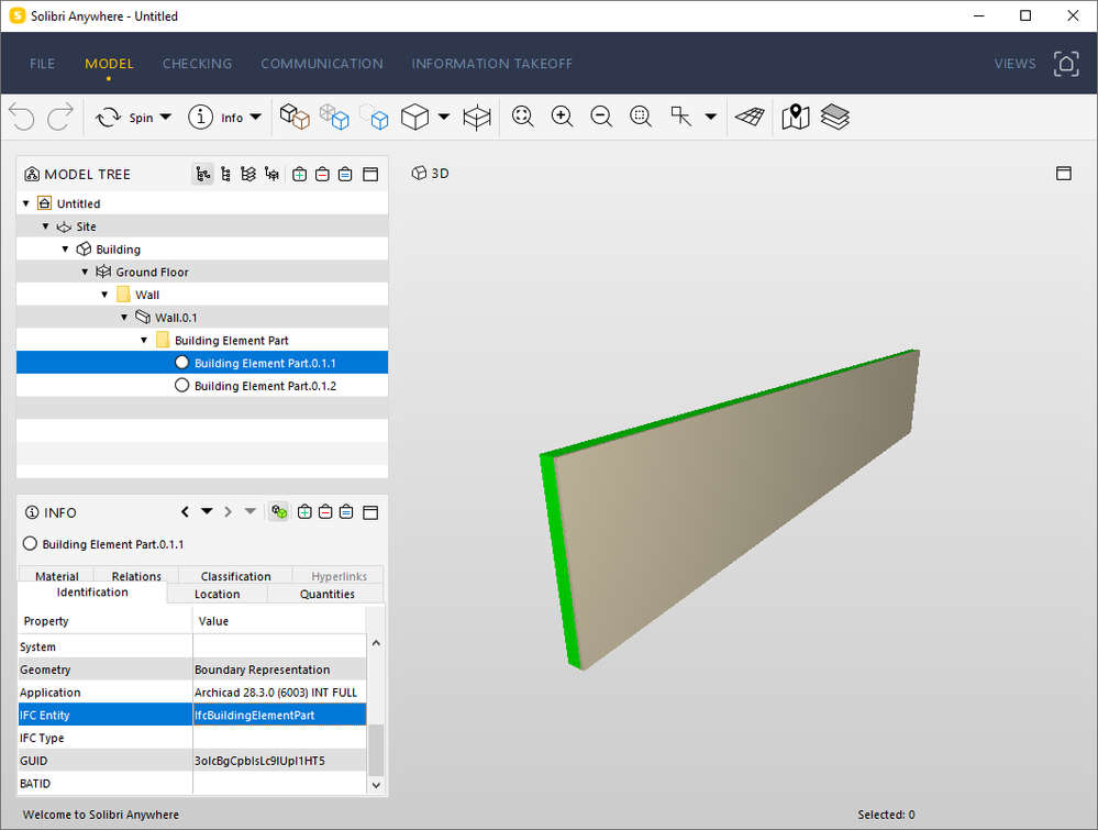
The IFC Translators can be set to save the geometry of the skins of Composite Walls and the components of Complex Profile elements.

However, these will be IfcBuildingElementPart entities. The whole wall will be an IfcWall in the resulting IFC file, composed of these IfcBuildingElementPart entities. It is easy to see this hierarchy in an IFC Viewer (e.g., Solibri Anywhere).

 

IfcBuildingElementParts.png

 

I think, for your purposes, the skins/components would have to be saved as IfcWall entities in order for another application (or even Archicad) to import them as Wall elements.

 

Loving Archicad since 1995 - Find Archicad Tips at x.com/laszlonagy
AMD Ryzen9 5900X CPU, 64 GB RAM 3600 MHz, Nvidia GTX 1060 6GB, 500 GB NVMe SSD
2x28" (2560x1440), Windows 10 PRO ENG, Ac20-Ac29