cancel
Showing results for 
Search instead for 
Did you mean: 
cancel
Showing results for 
Search instead for 
Did you mean: 
Project data & BIM
About BIM-based management of attributes, schedules, templates, favorites, hotlinks, projects in general, quality assurance, etc.

Wall schedules adding together wall lengths of all modules of the same type.

BelindaM
Contributor

Hello all,

 

I have placed a number of modules into my master file and am creating Wall Schedules for each of the dwelling types. However, the schedule is showing a multiplication of the wall length by the number of that module placed.

 

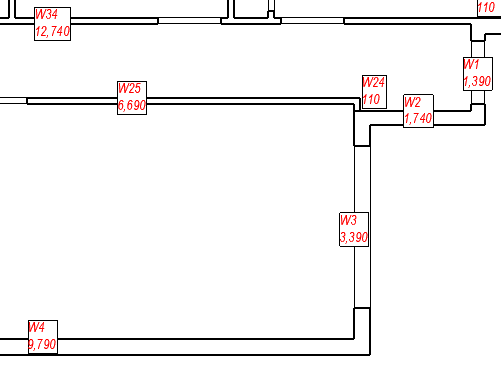
For example, I have placed four 'Type E1a' modules and the length in the schedule is 4 x wall length (see screenshot below). Wall #1 "W1" length is 1,390mm however the schedule is showing 5,560mm (4 x length).

 

How do I alter the criteria/fields to show the correct length?

 

BelindaM_0-1718761333861.png 

 

BelindaM_1-1718761406922.png

 

Thanks!

Belinda

3 REPLIES 3
Barry Kelly
Moderator

Have you turned off 'Merge uniform items' in the schedule settings?

 

BarryKelly_0-1718762806438.png

 

Barry.

One of the forum moderators.
Versions 6.5 to 27
i7-10700 @ 2.9Ghz, 32GB ram, GeForce RTX 2060 (6GB), Windows 10
Lenovo Thinkpad - i7-1270P 2.20 GHz, 32GB RAM, Nvidia T550, Windows 11

Hi Barry,

 

Thanks for helping! Unfortunately when I deselect that item it shows all four instances of "W1" like the screenshot below. I'm after a list that shows walls numbered consecutively W1, W2, W3... as per my second screenshot.

 

BelindaM_0-1718763947866.png

 

BelindaM_1-1718764002759.png

 

 

OK, leave 'Merge uniform items' on.

Click on the 'Lengt' heading and hopefully there will be a button for 'More Options,.

This depends on what version of Archicad you are using.

If it is there set it as this ...

BarryKelly_0-1718765371390.png

 

Barry.

One of the forum moderators.
Versions 6.5 to 27
i7-10700 @ 2.9Ghz, 32GB ram, GeForce RTX 2060 (6GB), Windows 10
Lenovo Thinkpad - i7-1270P 2.20 GHz, 32GB RAM, Nvidia T550, Windows 11

Setup info provided by author