キャンセル
次の結果を表示 
次の代わりに検索 
もしかして: 
キャンセル
次の結果を表示 
次の代わりに検索 
もしかして: 
How to use Archicad - NEW
リニューアルしたHow to use Archicadです! みなさんのArchicadの使い方を教えてください!

CineRender Tips ~背景が反映されないとき~【旧サイトから転載】

How to use Archicad
Graphisoft
Graphisoft

※本記事は、旧サイト「How to use Archicad」より、Miki Kazuyukiさん の2016年5月2日の記事を転載しています。

 

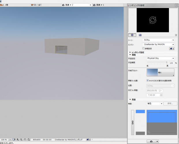
背景を「単色」にしたのにレンダリングに反映されない? どうしてだろう??

背景設定はしています。

20160420_11-620x499.png


 
環境の天空設定を「なし」にしてレンダリングすると・・

20160420_21.png


 
表現されます。

20160420_31-620x502.png

0件の返信0